近日,山东大学李凯教授指导本科生利用LAMOST中分辨率光谱首次对两颗早型分离食双星开展了研究,对其轨道参数、物理特性以及演化状态等进行了全面分析。该成果以“Photometric and Spectroscopic Studies of Two Early-type Eclipsing Binaries”为题发表在国际天文期刊《天体物理学报》(2025 ,ApJ ,987 ,89)。山东大学本科生叶鹏飞为第一作者,李凯教授为通讯作者。
早型食双星在恒星演化中发挥着重要作用。这类双星系统被认为是超新星和致密天体(如中子星和黑洞)的前身星,更是多种极端天体物理现象(如引力波事件、伽马射线暴和X射线双星等)的潜在起源。因此,对早型食双星的观测与研究,不仅有助于揭示大质量恒星的演化机制,还能为致密天体的形成过程提供重要线索。LAMOST中分辨率巡天的光谱数据,有助于食双星视向速度的提取,因此山东大学研究团队利用LAMOST中分辨率光谱结合TESS测光数据开展了早型食双星的研究工作。
本工作对两颗早型食双星TYC 3740-2072-1和TYC 2888-780-1开展了全面研究。通过LAMOST的高质量中分辨率光谱数据提取了两个目标的视向速度,结合TESS巡天数据与掩食极小时刻,对两个目标进行了光变曲线-视向速度-极小时刻联合分析,获得了精确的物理参数。图1给出了两个目标光变曲线和视向速度曲线的拟合结果。

图1 TYC 3740-2072-1的光变曲线和视向速度曲线拟合结果
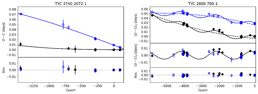
通过对两个目标轨道周期变化的分析,研究人员发现两颗食双星均存在拱线运动(Apsidal motion),并且TYC 2888-780-1的O-C曲线还存在明显的周期性变化(如图2所示),推测这是由第三天体的光时轨道效应(LTTE)引起。此外,研究表明TYC 3740-2072-1的主星已进入亚巨星阶段,并将演化为半相接双星系统,很可能演化为Ia型超新星的前身星(图3为2颗食双星的演化情况)。

图2 TYC 3740-2072-1和TYC 2888-780-1的O-C曲线

图3 TYC 3740-2072-1和TYC 2888-780-1的演化情况
此项研究丰富了早型食双星样本,通过对它们的深入分析,精确测定了其物理参数(如质量、半径、光度等)及轨道周期变化特征,这为深入理解大质量恒星演化路径、双星相互作用机制以及致密天体前身星的形成过程提供了重要的观测依据。
该工作得到了国家自然科学基金、山东大学齐鲁青年学者项目、LAMOST重大成果培育项目以及国家天文科学数据中心青年数据科学家项目的支持。
论文链接:https://iopscience.iop.org/article/10.3847/1538-4357/addd19