科研成果
    植物DNA条形码研究新认知:马先蒿属超级条形码并未显著提升物种鉴别能力

    2025-10-20

    近年来,完整质体基因组因其包含更全面的遗传信息,被寄望成为新一代超级条形码,尤其在标准条形码难以区分的近缘物种中展现潜力。

    近年来,完整质体基因组因其包含更全面的遗传信息,被寄望成为新一代“超级条形码”,尤其在标准条形码难以区分的近缘物种中展现潜力。然而,很少有研究系统性地探讨分类复杂性——特别是那些具有复杂演化历史的快速辐射进化支系——如何影响质体基因组尺度条形码的有效性。马先蒿属(Pedicularis)是被子植物中最大的半寄生植物属之一,全球有将近700种,有超过60%的马先蒿物种在喜马拉雅—横断山区集中分布,该区域内马先蒿属...

    种质库在短命种子保存技术体系及种子寿命分子机制研究方面取得重要进展

    2025-09-26

    对杨属种子的收集保存研究发现,来自温暖湿润环境的杨属植物种子,较来自寒冷干燥区域的种子寿命更长。

    短命种子(short-lived seeds)是指在适宜的保存条件下,寿命不超过3年的种子。这一类型种子常见于狭义杨柳科、榆科等早春成熟种子及高海拔高湿环境生长植物的种子,约占种子植物种数的15%。探索一套适合保存这些短命种子的技术方法对于种质资源的长期保存尤为重要。狭义杨柳科有620多种物种,广泛分布于欧亚、北美高海拔及寒带地区,既是重要造林树种,也是江河岸带生态系统的“关键种”。中国科学院昆明植物研究所种质库通过...

    种质库科研人员与曹晓风团队合作揭示水稻冷适应的表观遗传机制

    2025-05-26

    该研究通过解析水稻北移种植过程中的耐寒适应性演化规律,首次在分子水平证实了环境诱导的表观遗传变异可介导适应性性状的跨代遗传,为拉马克获得性遗传提供了直接证据。

    物种环境适应性进化是生命科学领域的重大科学问题。早在达尔文提出自然选择学说之前,法国进化论先驱拉马克就提出著名的“获得性遗传”理论,认为生物体能够随外界环境变化主动做出改变,并将获得的有利性状稳定遗传给后代。然而,由于缺乏直接的分子遗传学证据,这一理论长期存在争议。5月22日,中国科学院遗传与发育生物学研究所曹晓风院士团队在Cell杂志发表题为Inheritance of acquired adaptive cold tolerance in rice th...

    昆明植物所在鳞毛蕨科的系统重建与分类修订方面取得新进展

    2025-04-23

    蕨类植物是现存维管植物中除被子植物以外多样性和丰富度最高的类群,其种数大约是裸子植物和石松类植物总数的5倍。

    蕨类植物是现存维管植物中除被子植物以外多样性和丰富度最高的类群,其种数大约是裸子植物和石松类植物总数的5倍。虽然被子植物在全球生态系统中占据了主导地位,蕨类植物仍是陆地植物生态系统的重要组成部分。伴随着被子植物在白垩纪的崛起,其他陆地植物逐渐式微,蕨类植物却在被子植物为主的森林中演化出适应多样化环境的形态和物种多样性。在目前被广为接受的蕨类植物分类系统(PPG I,2016,J. Syst. Evol. 54: 563-603)中...

    种质库在壳斗科胚性细胞超低温保存和种子幼苗适应性策略方面取得重要研究进展

    2025-03-19

    中国科学院昆明植物研究所种子生物学研究团队与云南大学联合攻关,在壳斗科植物超低温保存和低温萌发研究方面取得两项重大突破:全球首次建立板栗胚性细胞超低温保存技术体系,并破译高山栎极端环境生存密码。

    中国科学院昆明植物研究所种子生物学研究团队与云南大学联合攻关,在壳斗科植物超低温保存和低温萌发研究方面取得两项重大突破:全球首次建立板栗胚性细胞超低温保存技术体系,并破译高山栎极端环境生存密码。相关成果发表于国际知名期刊Cryobiology和Forests。1. 板栗胚性细胞的超低温保存研究人员首次通过对板栗未成熟的种子进行离体诱导,建立板栗胚性细胞超低温保存和体胚再生体系。胚性细胞表现出较高的低温耐受性,实现...

    昆明植物所在八倍体草莓单倍型定相与着丝粒演化动态方面取得新进展

    2025-02-10

    研究成果以 A fully phased octoploid strawberry genome reveals the evolutionary dynamism of centromeric satellites 为题,在国际期刊 Genome Biology 上在线发表,中国科学院昆明植物研究所博士后金鑫为论文的第一作者,博士生杜海媛为论文的共同第一作者,中国科学院昆明植物研究所朱安丹研究员为论文的通讯作者。本研究得到了云南省高层次人才引进计划、云南省基础研究计划重大项目与重点项目、国家自然科学基金等项目的资助。

    多倍化是植物演化的关键驱动力之一,在物种形成、环境适应、表型可塑性等方面具有重要意义。多倍化也是植物进化和育种应用的重要机制,对物种遗传组成和习性有深远的影响,如基因剂量效应、减数分裂行为改变等。现今广泛栽培的凤梨草莓 (Fragaria × ananassa) 为异源八倍体 (2n = 8x = 56),其基因组具有高杂合性与高倍性的特点。随着测序技术与分型算法的发展,高质量的单倍型基因组解析成为可能,但尚未有研究系统评...

    昆明植物所在唇形科益母草族分子系统学研究中取得新进展

    2025-01-02

    新界定的益母草属在形态上因其花萼不明显二唇形、花冠筒基部直立、叶片常3裂而易与欧益母草属。

    唇形科是被子植物第六大科,具有重要的经济价值,许多种类可供入药、观赏、食用、材用,同时也是重要的芳香植物来源。近五年来,中国科学院昆明植物研究所聚焦唇形科植物分类与系统学研究,取得了系列进展,完善了唇形科族级新分类系统(Zhao et al., 2021a,BMC Biology),明确了假野芝麻属Paralamium Dunn.(Zhao et al., 2021b, Front. Plant Sci.)、箭叶水苏属Metastachydium Airy Shaw ex C.Y.Wu & H.W.Li(Zhao et ...

    研究揭示晚上新世后是高黎贡山物种特有性演化的关键阶段

    2024-12-19

    研究人员依托中国西南野生生物种质资源库,选取114种植物、动物和真菌不同门类的特有种,通过对系统发育关系的整合(图1),发现其特有性自早中新世(17.76 Ma,Nasutixalus yingjiangensis)开始形成,主要由原地分化(n=82,71.9%)方式组成,大部分姐妹类群(n=70)可分布到高黎贡山,有47种呈同域分布模式,23种呈异域分布模式。在外地迁入方式(n=32)中,主要的来源地为南部低纬度地区(n=20)。外地迁入方式形成的特有种在不同时间段呈平缓积累的模式,原地分化方式的特有种首先平缓积累,在晚上新世后(n=63)快速增加并超过外地迁入方式的速率,尤其是在更新世后(n=53)大量积累。基于特有种与其姐妹种在地理距离、扩散能力、气候、花期和海拔5个不同特征的主成分分析发现,虽然象征着适应性进化的气候、花期和海拔在两个主成分中有较高的贡献率,但在散点图中,表征着生态位保守区域所占的物种比例更高。

    山地是具有极高生物多样性和特有性以及复杂的生态系统。中国西南山地作为北半球温带生物多样性最为丰富的区域,其物种特有性的形成机制备受关注。前期研究表明,中新世以来喜马拉雅的隆升和季风气候的增强导致了物种多样化速率的快速增加,而中新世之后的地质和气候变化主要影响了种群水平的遗传分化。不过,上新世及更新世时期的地质和气候变化如何影响物种特有性的形成尚需进一步的研究。高黎贡山是中国西南山地植被和土壤垂...

    赤霉素基因的亚基因组不对称表达调控木本竹类的茎秆生长

    2024-11-25

    竹类植物拥有独特的演化历史,在草本为主的禾本科中,木本竹分支演化出高度木质化且快速生长的茎秆创新性状,使其成为一类重要的可再生非木材林产品。

    竹类植物拥有独特的演化历史,在草本为主的禾本科中,木本竹分支演化出高度木质化且快速生长的茎秆创新性状,使其成为一类重要的可再生非木材林产品。已有研究表明,植物激素尤其是赤霉素在木本竹类茎秆快速生长上扮演着重要的角色。同时,对多倍体植物的研究则表明亚基因组间的互作对关键创新性状的形成也至关重要。在木本竹类中,与茎秆快速高生长相关的赤霉素基因在亚基因组间如何互作,这种互作对这一重要创新性状调控的机...

    国家重要野生植物种质资源库开展西藏种质资源调查采集

    2024-10-17

    为加强我国种质资源调查薄弱地区的补充采集工作,近日,国家重要野生植物种质资源库依托单位中国科学院昆明植物研究所中国西南野生生物种质资源库联合西藏高原生物研究所西藏种子库在札达县开展种质资源调查与采集工作。

    为加强我国种质资源调查薄弱地区的补充采集工作,近日,国家重要野生植物种质资源库依托单位中国科学院昆明植物研究所中国西南野生生物种质资源库联合西藏高原生物研究所西藏种子库在札达县开展种质资源调查与采集工作。考察队重点对扎达县边境河谷区开展调查采集工作,共采集到包括西藏白皮松Pinus gerardiana、新扎达黄芪Astragalus zadaensis、扎达唐松草Thalictrum zhadaense、椒叶梣Fraxinus xanthoxyloides、白背忍冬Loni...

    昆明植物所利用多证据揭示壳斗科栎属及其近缘属之间分化早期存在广泛古杂交

    2024-09-26

    近日,JIPB在线发表了中国科学院昆明植物研究所伊廷双团队题为An integrative framework reveals widespread gene flow during the early radiation of oaks and relatives in Quercoideae (Fagaceae)的研究论文,利用多方证据揭示了栎属与其栎亚科近缘属在分化早期存在广泛基因流。

    近期,越来越多的分子系统发育学研究发现,生命之树不同分类阶元广泛存在古杂交事件。但是,除了简单报道这些可能的古杂交外,人们对这些古杂交事件发生的可能系统发育范围、时间线以及地理和生态背景研究较少。栎属 (Quercus) 是北半球森林生态系统中物种最丰富且在生态上占优势地位的木本植物类群之一,种间极易发生自然杂交,并形成杂配系统 (syngameons),使等位基因在近缘物种之间易于交换。虽然栎属属下系统发育发育框...

    昆明植物所成功解析九倍体木本竹的基因组

    2024-09-09

    竹子即竹亚科是禾本科的一个重要分支,广泛分布于亚洲、非洲和拉丁美洲,约有1700种。

    竹子即竹亚科(Bambusoideae)是禾本科的一个重要分支,广泛分布于亚洲、非洲和拉丁美洲,约有1,700种。作为一类生长快、多年生的、可再生的森林资源,木本竹子越来越多地被用作木材的替代品,具有重要的经济价值和生态价值。前期研究表明,木本竹子均为异源多倍体,具有长时间营养生长,一次性开花(可达到120年)等独特的生物学习性。多倍体是植物尤其是竹子进化的主要驱动力之一。竹子包含二倍体的草本竹子(2n=2x=20-24)、...

    昆明植物所在旧世界热带木本竹类起源和形态性状演化研究中取得新进展

    2024-08-22

    开展对PWB分支形态性状演化的研究,有助于我们朝着最终解析竹类植物独有的生物学问题迈出重要一步,还将推动整个禾本科演化历史和适应性的研究。

    竹类植物是竹亚科(Bambusoideae)植物的统称,与早熟禾亚科(Poideae)(如小麦)以及稻亚科(Oryzoideae)(如水稻)共同构成BOP分支。竹亚科是禾本科物种多样性最丰富的亚科之一,共分为三个族,分别为代表草本竹类的莪利竹族(Olyreae),代表温带木本竹类的青篱竹族(Arundinarieae)和代表热带木本竹类的箣竹族(Bambuseae),其中箣竹族分为旧世界热带木本竹类(Paleotropical woody bamboos,PWB)和新世界热带木本竹类...

    种质库科研人员揭示栽培苎麻野化的遗传变异和环境适应机制

    2024-06-04

    驯化(Domestication)是指经过人为干预对野生物种某些可利用的性状进行选择、修饰和利用的过程。驯化作为农耕文明史上一个重要的转折点,使人类从纯粹的食物搜集者转变为食物生产者,实现了从被动适应自然到有目的地改造自然的重要转变,对人类文明发展有着深远的影响。而野化(Feralization)是指经过人工驯化的栽培作物通过摆脱集约化管理回到自然环境中形成独立的繁殖种群,并重新获得一些类似野生特征的过程。野化作为作物驯...

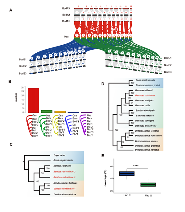
    种质库科研人员揭示竹亚科纤细茶秆竹的杂交起源

    2024-05-15

    竹亚科(Bambusoideae)作为禾本科(Poaceae)的12个亚科之一,划分为草本竹类莪利竹族(Olyreae)、温带木本竹类青篱竹族(Arundinarieae)和热带木本竹类箣竹族(Bambuseae),有着复杂的演化历史。早在2014年,有学者提出在木本竹类谱系多样化之前发生了祖先杂交和异源多倍化事件的假说。2019年中国科学院昆明植物研究所郭振华研究团队基于基因组数据分析揭示了竹亚科复杂的网状演化关系,结果显示木本竹类由四个已灭绝的二...